您现在的位置: 红豆社区 城市论坛 南宁论坛 → “工人掉进机器,做出的月饼被卖...
本版版主:锂曦月
社区广播站:
  推荐:
  标题: “工人掉进机器,做出的月饼被卖出”?官方通报:谣言 (您是本帖第121个阅读者|本帖回复: 1) (* 此帖子由于三个月内未有回复已被系统自动锁定,不允许回复)
早餐可乐的头像
头衔:注册会员
绿豆:17565 黄豆:19
经验:6046
主帖:1659回帖:1651
注册时间:2023-02-13
来自:
  回复  引用  悄悄话 评价  收藏  编辑 看楼主  [更多功能] 发表于 2025-09-29 20:02 第1楼  
|帮助|
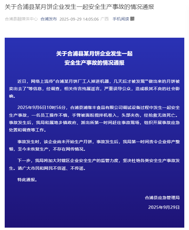
关于合浦县某月饼企业发生一起安全生产事故的情况通报

近日,网络上流传“合浦某月饼厂工人掉进机器,几天后才被发现”“做出来的月饼被卖出去了”等信息,经调查,相关传言纯属谣言,严重误导公众,造成极其不良的社会影响。

2025年9月6日10时56分,合浦县浦缘丰食品有限公司调试设备过程中发生一起安全生产事故,一名员工操作不慎,手臂被面粉搅拌机卷入,头部夹伤,经抢救无效死亡。事故发生后,我局和属地乡镇政府、派出所第一时间赶往事故现场,组织开展事故应急处置和调查等工作。

事故发生时,该企业尚未开始生产月饼,事故发生后,我局第一时间责令企业停产整顿,至今未恢复生产,不存在网传情况。

下一步,我局将加大对辖区企业安全生产的监管力度,坚决杜绝各类安全生产事故发生。请广大市民和网民不信谣、不传谣。

特此通报。

合浦县应急管理局

2025年9月29日


合浦发布微信公众号截图。


凝炼的头像
头衔:注册会员
绿豆:5407 黄豆:31
经验:2302
主帖:43回帖:2253
注册时间:2023-09-16
来自:
  回复   编辑 引用  悄悄话   只看TA  点评此帖    0 发表于 2025-10-10 10:01 第2楼  
本版内容仅代表网民个人观点,不代表本网立场